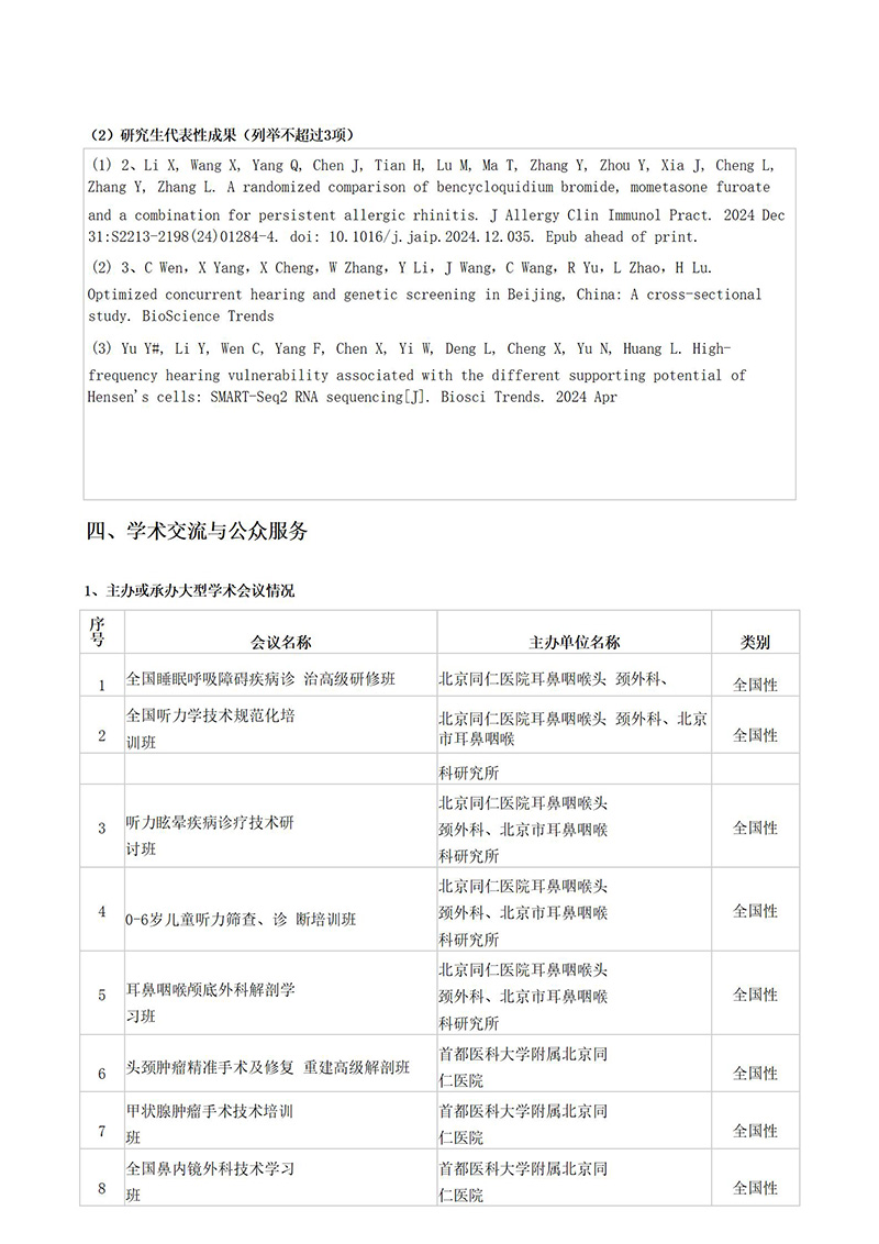
您好,欢迎访问北京市耳鼻咽喉科研究所
教育部重点实验室
鼻病研究重点实验室
过敏性疾病北京实验室
新闻动态
历史沿革
研究方向
过敏性疾病发病规律研究
过敏性疾病发病机制研究
创新诊断技术研究
治疗技术研究
过敏原监测及防控
现任及历任主任
学术委员会
联合单位
人才队伍现状
研发平台
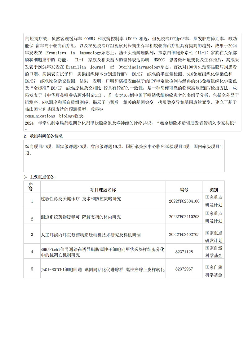
研究成果
年度报告
专利转化
代表论文
专利证书
联系方式